【并发编程】深入理解ConcurrentHashMap
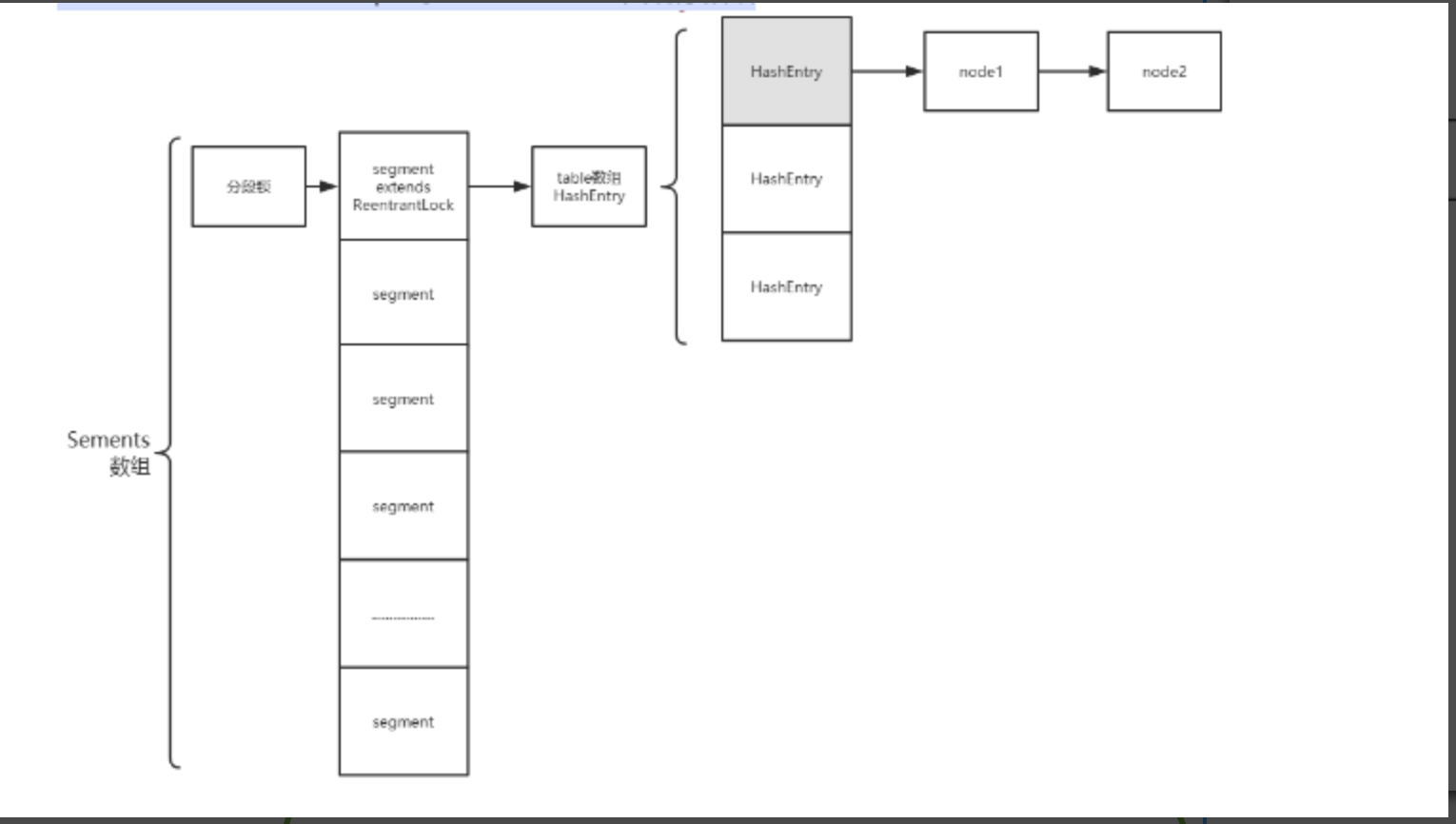
1、数据结构
ConcurrentHashMap的数据结构与HashMap基本类似,区别在于:
- 内部在数据写入时加了同步机制(分段锁)保证线程安全,读操作是无锁操作;
- 扩容时老数据的转移是并发执行的,这样扩容的效率更高。
2、并发安全控制
2.1 Java7 中实现
ConcurrentHashMap基于ReentrantLock实现分段锁

2.2 Java8中实现
ConcurrentHashMap基于分段锁+CAS保证线程安全,分段锁基于synchronized关键字实现;

3、源码分析
3.1 重要成员变量
LOAD_FACTOR: 负载因子, 默认75%, 当table使用率达到75%时, 为减少table的hash碰撞, tabel长度将扩容一倍。负载因子计算: 元素总个数%table.lengh
TREEIFY_THRESHOLD: 默认8, 当链表长度达到8时, 将结构转变为红黑树。
UNTREEIFY_THRESHOLD: 默认6, 红黑树转变为链表的阈值。
MIN_TRANSFER_STRIDE: 默认16, table扩容时, 每个线程最少迁移table的槽位个数。
MOVED: 值为-1, 当Node.hash为MOVED时, 代表着table正在扩容
TREEBIN, 置为-2, 代表此元素后接红黑树。
nextTable: table迁移过程临时变量, 在迁移过程中将元素全部迁移到nextTable上。
transferIndex: table容量从n扩到2n时, 是从索引n->1的元素开始迁移, transferIndex代表当前已经迁移的元素下标
ForwardingNode: 一个特殊的Node节点, 其hashcode=MOVED, 代表着此时table正在做扩容操作。扩容期间, 若table某个元素为null, 那么该元素设置为ForwardingNode, 当下个线程向这个元素插入数据时, 检查hashcode=MOVED, 就会帮着扩容。sizeCtl: 用来标志table初始化和扩容的,不同的取值代表着不同的含义:
- 0: table还没有被初始化
- -1: table正在初始化
- 小于-1: 实际值为resizeStamp(n)<<RESIZE_STAMP_SHIFT+2, 表明table正在扩容
- 大于0: 初始化完成后, 代表table最大存放元素的个数, 默认为0.75*n
ConcurrentHashMap由三部分构成, table+链表+红黑树, 其中table是一个数组, 既然是数组, 必须要在使用时确定数组的大小, 当table存放的元素过多时, 就需要扩容, 以减少碰撞发生次数, 本文就讲解扩容的过程。扩容检查主要发生在插入元素(putVal())的过程:
- 一个线程插完元素后, 检查table使用率, 若超过阈值, 调用transfer进行扩容
- 一个线程插入数据时, 发现table对应元素的hash=MOVED, 那么调用helpTransfer()协助扩容。
3.2 协助扩容helpTransfer
功能:检查是否扩容完成
对sizeCtrl = sizeCtrl+1, 然后调用transfer()进行真正的扩容。
final Node<K,V>[] helpTransfer(Node<K,V>[] tab, Node<K,V> f) { //table扩容
Node<K,V>[] nextTab; int sc;
if (tab != null && (f instanceof ForwardingNode) &&
(nextTab = ((ForwardingNode<K,V>)f).nextTable) != null) {
// 根据 length 得到一个标识符号
int rs = resizeStamp(tab.length);
while (nextTab == nextTable && table == tab &&
(sc = sizeCtl) < 0) {//说明还在扩容
//判断是否标志发生了变化|| 扩容结束了
if ((sc >>> RESIZE_STAMP_SHIFT) != rs || sc == rs + 1 ||
//达到最大的帮助线程 || 判断扩容转移下标是否在调整(扩容结束)
sc == rs + MAX_RESIZERS || transferIndex <= 0)
break;
// 将 sizeCtl + 1, (表示增加了一个线程帮助其扩容)
if (U.compareAndSwapInt(this, SIZECTL, sc, sc + 1)) {
transfer(tab, nextTab);
break;
}
}
return nextTab;
}
return table;
}
3.3 扩容transfer
扩容的整体步骤就是新建一个nextTab, size是之前的2倍, 将table上的非空元素迁移到nextTab上面去。
private final void transfer(Node<K,V>[] tab, Node<K,V>[] nextTab) {
int n = tab.length, stride;
if ((stride = (NCPU > 1) ? (n >>> 3) / NCPU : n) < MIN_TRANSFER_STRIDE)
// subdivide range,每个线程最少迁移16个槽位,大的话,最多
stride = MIN_TRANSFER_STRIDE;
// initiating 才开始初始化新的nextTab
if (nextTab == null) {
try {
@SuppressWarnings("unchecked")
Node<K,V>[] nt = (Node<K,V>[])new Node<?,?>[n << 1]; //扩容2倍
nextTab = nt;
} catch (Throwable ex) { // try to cope with OOME
sizeCtl = Integer.MAX_VALUE;
return;
}
nextTable = nextTab;
transferIndex = n;//更新的转移下标,
}
int nextn = nextTab.length;
ForwardingNode<K,V> fwd = new ForwardingNode<K,V>(nextTab);
//是否能够向前推进到下一个周期
boolean advance = true;
// to ensure sweep before committing nextTab,完成状态,如果是,则结束此方法
boolean finishing = false;
for (int i = 0, bound = 0;;) {
Node<K,V> f; int fh;
while (advance) { //取下一个周期
int nextIndex, nextBound;
//本线程处理的区间范围为[bound, i),范围还没有处理完成,那么就继续处理
if (--i >= bound || finishing)
advance = false;
//目前处理到了这里(从大到小, 下线),开始找新的一轮的区间
else if ((nextIndex = transferIndex) <= 0) {
i = -1;
advance = false;
}
//这个条件改变的是transferIndex的值,从16变成了1
else if (U.compareAndSwapInt
(this, TRANSFERINDEX, nextIndex,
//nextBound 是这次迁移任务的边界,注意,是从后往前
nextBound = (nextIndex > stride ?
nextIndex - stride : 0))) {
bound = nextBound; //一块区间最小桶的下标
i = nextIndex - 1; //能够处理的最大桶的下标
advance = false;
}
}
if (i < 0 || i >= n || i + n >= nextn) { //每个迁移线程都能达到这里
int sc;
if (finishing) { //迁移完成
nextTable = null;
//直接把以前的table丢弃了,上面的MOVE等标志全部丢弃,使用新的
table = nextTab;
sizeCtl = (n << 1) - (n >>> 1); //扩大2n-0.5n = 1.50n, 更新新的容量阈值
return;
}
//表示当前线程迁移完成了
if (U.compareAndSwapInt(this, SIZECTL, sc = sizeCtl, sc - 1)) {
//注意此时sc的值并不等于sizeCtl,上一步,sizeCtl=sizeCtl-1了。这两个对象还是分割的
if ((sc - 2) != resizeStamp(n) << RESIZE_STAMP_SHIFT)
return;
finishing = advance = true;
i = n; // recheck before commit
}
}
//如果对应位置为null, 则将ForwardingNode放在对应的地方
else if ((f = tabAt(tab, i)) == null)
advance = casTabAt(tab, i, null, fwd);
else if ((fh = f.hash) == MOVED) //别的线程已经在处理了,再推进一个下标
advance = true; // already processed,推动到下一个周期,仍然会检查i与bound是否结束
else { //说明位置上有值了,
//需要加锁,防止再向里面放值,在放数据时,也会锁住。比如整个table正在迁移,还没有迁移到这个元素,另外一个线程向这个节点插入数据,此时迁移到这里了,会被阻塞住
synchronized (f) {
if (tabAt(tab, i) == f) {//判断i下标和f是否相同
Node<K,V> ln, hn; //高位桶, 地位桶
if (fh >= 0) {
int runBit = fh & n;//n为2^n, 取余后只能是2^n
Node<K,V> lastRun = f;
///找到最后一个不和fn相同的节点
for (Node<K,V> p = f.next; p != null; p = p.next) {
int b = p.hash & n;
//只要找到这,之后的取值都是一样的,下次循环时,就不用再循环后面的
if (b != runBit) {
runBit = b;
lastRun = p;
}
}
if (runBit == 0) {
ln = lastRun;
hn = null;
}
else { //比如1,16,32,如果低位%16,那么肯定是0。
hn = lastRun;
ln = null;
}
for (Node<K,V> p = f; p != lastRun; p = p.next) {
int ph = p.hash; K pk = p.key; V pv = p.val;
if ((ph & n) == 0)
//这样就把相同串的给串起来了
ln = new Node<K,V>(ph, pk, pv, ln);
else
//这样就把相同串的给串起来了,注意这里ln用法,第一个next为null,烦着串起来了。
hn = new Node<K,V>(ph, pk, pv, hn);
}
setTabAt(nextTab, i, ln); //反着给串起来了
setTabAt(nextTab, i + n, hn);
setTabAt(tab, i, fwd);
advance = true;
}
else if (f instanceof TreeBin) {// 如果是红黑树
TreeBin<K,V> t = (TreeBin<K,V>)f;
TreeNode<K,V> lo = null, loTail = null; //也是高低节点
TreeNode<K,V> hi = null, hiTail = null;//也是高低节点
int lc = 0, hc = 0;
for (Node<K,V> e = t.first; e != null; e = e.next) { //中序遍历红黑树
int h = e.hash;
TreeNode<K,V> p = new TreeNode<K,V>
(h, e.key, e.val, null, null);
if ((h & n) == 0) { //0的放低位
//注意这里p.prev = loTail,每一个p都是下一个的prev
if ((p.prev = loTail) == null)
lo = p; //把头记住
else
loTail.next = p; //上一次的p的next是这次的p
loTail = p; //把上次p给记住
++lc;
}
else { //高位
if ((p.prev = hiTail) == null)
hi = p; //把尾记住
else
hiTail.next = p;
hiTail = p;
++hc;
}
}
ln = (lc <= UNTREEIFY_THRESHOLD) ? untreeify(lo) :// //判断是否需要转化为树
(hc != 0) ? new TreeBin<K,V>(lo) : t; //如果没有高低的话,则部分为两个树
hn = (hc <= UNTREEIFY_THRESHOLD) ? untreeify(hi) :
(lc != 0) ? new TreeBin<K,V>(hi) : t;
setTabAt(nextTab, i, ln);
setTabAt(nextTab, i + n, hn);
setTabAt(tab, i, fwd);
advance = true;
}
}
}
}
}
}
重要变量:
- advance: 表示是否可以向下一个轮元素进行迁移。
- finishing: table所有元素是否迁移完成。
主要功能:
确定线程每轮迁移元素的个数stride, 比如进来一个线程, 确定扩容table下标为(a,b]之间元素, 下一个线程扩容(b,c]。这里对b-a或者c-b也是由最小值16限制的。 也就是说每个线程最少扩容连续16个table的元素。而标志当前迁移的下标保存在transferIndex里面。
检查nextTab是否完成初始化, 若没有的话, 说明是第一个迁移的线程, 先初始化nextTab, size是之前table的2倍。
进入while循环查找本轮迁移的table下标元素区间, 保存在(bound, i]中, 注意这里是半开半闭区间。
从i -> bound开始遍历table中每个元素, 这里是从大到小遍历的:
若该元素为空, 则向该元素标写入ForwardingNode, 然后检查下一个元素。 当别的线程向这个元素插入数据时, 根据这个标志符知道了table正在被别的线程迁移, 在putVal中就会调用helpTransfer帮着迁移。
若该元素的hash=MOVED, 代表次table正在处于迁移之中, 跳过。 按道理不会跑着这里的。
否则说明该元素跟着的是一个链表或者是个红黑树结构, 若hash>0, 则说明是个链表, 若f instanceof TreeBin, 则说明是个红黑树结构。
链表迁移原理:
遍历链表每个节点。 若节点的f.hash&n0成立, 则将节点放在i, 否则, 则将节点放在n+i上面。迁移前, 对该元素进行加锁。 遍历链表时, 这里使用lastRun变量, 保留的是上次hash的值, 假如整个链表全部节点f.hash&n0, 那么第二次遍历, 只要找到lastRun的值, 那么认为之后的节点都是相同值, 减少了不必要的f.hash&n取值。遍历完所有的节点后, 此时形成了两条链表, ln存放的是f.hash&n=0的节点, hn存放的是非0的节点, 然后将ln存放在nextTable第i元素的位置, n+i存放在n+i的位置。
蓝色节点代表:f.hash&n==0, 绿色节点代表f.hash&n!=0。 最终蓝色的节点仍在存放在(0, n)范围里, 绿的节点存放在(n, 2n-1)的范围之内。
迁移链表和红黑树的原理是一样的, 在红黑树中, 我们记录了每个红黑树的first(这个节点不是hash最小的节点)和每个节点的next, 根据这两个元素, 我们可以访问红黑树所有的元素, 红黑树此时也是一个链表, 红黑树和链表迁移的过程一样。红黑树根据迁移后拆分成了hn和ln, 根据链表长度确定链表是红黑树结构还是退化为了链表。
3.4 CopyOnWrite机制
**核心思想:**读写分离,空间换时间,避免为保证并发安全导致的激烈的锁竞争。
关键点:
1、CopyOnWrite适用于读多写少的情况,最大程度的提高读的效率;
2、CopyOnWrite是最终一致性,在写的过程中,原有的读的数据是不会发生更新的,只有新的读才能读到最新数据;
3、如何使其他线程能够及时读到新的数据,需要使用volatile变量;
4、写的时候不能并发写,需要对写操作进行加锁;

源代码:
/*
* 添加元素api
*/
public boolean add(E e) {
final ReentrantLock lock = this.lock;
lock.lock();
try {
Object[] elements = getArray();
int len = elements.length;
Object[] newElements = Arrays.copyOf(elements, len + 1); //复制一个array副本
newElements[len] = e; //往副本里写入
setArray(newElements); //副本替换原本,成为新的原本
return true;
} finally {
lock.unlock();
}
}
//读api
public E get(int index) {
return get(getArray(), index); //无锁
}
- 感谢你赐予我前进的力量

